Articles les plus récents
-
villejeudi 21 novembre 2024
- Retour à la page "sommaire" => Grammaire de l’arbre généalogique : index
- Page des règles en condensé : Grammaire généalogique : les règles (condensé)
! Article susceptible de mises à jour aléatoires.
Qu’est-ce qu’une ville si ce n’est un gros village dans lequel s’entasse une fort epopulation avec les infrastructures nécessaires à un tel regroupement.
Généralement, une ville est une commune mais quelques-unes regroupent plusieurs arrondissements fonctionnant comme des communes (la plus connue étant Paris).
Règle
- Traiter toutes les villes comme des communes si elles n’ont pas d’arrondissements
- Si la ville est découpée en arrondissement, essayer de prendre en compte les arrondissements comme des communes.
Voir commune, lieu, village...
Le site MaLiBeLe et la ville
Les ancêtres des MaLiBeLe ont peu fréquenté les villes : c’était essentiellement des ruraux.
webtrees et la ville
Rien de spécifique à la ville qui est àtraiter comme n’importe quelle commune.
Questions
...
Mots clés : généalogiste , grammaire généalogique
-
vérificationjeudi 21 novembre 2024
- Retour à la page "sommaire" => Grammaire de l’arbre généalogique : index
- Page des règles en condensé : Grammaire généalogique : les règles (condensé)
! Article susceptible de mises à jour aléatoires.
Vérifier les fiches généalogiques déjà saisie est plus qu’utile bien que nombre de généalogistes estiment "perdre leur temps". Par contre, c’est vrai, ça prend du temps, beaucoup de temps [1]. Il faut vérifier la saisie mais aussi les éventuels liens [2], le respect des règles qu’on s’est données (la généa-grammaire), la logique des données saisies (relever/identifier les bizarreries)...
La généalogie est basée sur les fiches (individuelles essentiellement mais pas seulement). Vérifier une fiche, c’est d’abord vérifier si les dates et les lieux des évènements principaux sont connus : naissance ou baptême, mariage(s), décès ou inhumation... C’est aussi vérifier la cohérence de ces données : chronologie des évènements ainsi que les distances entre les lieux des évènements. Autrefois, il fallait des motifs impérieux pour se déplacer loin (la distance de déplacement est une notion très relative).
Règle
- Pas de règle ici.
Voir aussi Fiche...
Le site MaLiBeLe et la vérification
Actuellement, il semble qu’aucun logiciel ne prévoit la vérification systématique (et périodique ?) des données saisies.
webtrees et la vérification
Une vérification est en cours mais c’est la première qui est systématique depuis que les recherches généalogiques sont effectuées avec un ordinateur comme support principal.
Questions
...
Mots clés : généalogiste , grammaire généalogique
-
unionmercredi 20 novembre 2024
- Retour à la page "sommaire" => Grammaire de l’arbre généalogique : index
- Page des règles en condensé : Grammaire généalogique : les règles (condensé)
! Article susceptible de mises à jour aléatoires.
En généalogie, une union est l’autre nom du mariage, nom plutôt usité à l’époque des BMS BMS Baptême, Mariages, Sépultures. BMS est un acronyme pour représenter les registres répertoriant ces événements avant la Révolution Française. C’était alors des religieux qui les tenaient à jour. avec "bénédiction nuptiale". De nos jours, union (dans le sens de mariage) est surtout utilisé dans l’expression "union civile" et, juridiquement, dans l’expression "union de fait". Cet article reprend donc le contenu de l’article à propos du mariage.
C’est un événement "officiel" qui associe deux personnes (’quelquefois une seule) qui fonde une famille. Lorsque le mariage n’est pas "officiel", alors, on parle plutôt d’union.
Un mariage, pour être "officiel" est donc enregistré administrativement. Ce fut donc d’abord par le monde religieux qui, en France, était qualifié de "bénédiction nuptiale" (il s’agit du M dans les "fameux" BMS BMS Baptême, Mariages, Sépultures. BMS est un acronyme pour représenter les registres répertoriant ces événements avant la Révolution Française. C’était alors des religieux qui les tenaient à jour. ). Puis la Révolution est passée par là et l’état civil a assumé cette tâche (et l’assume toujours). Enregistrer un mariage, c’est donc enregistré le moment et le lieu où cet enregistrement administratif officiel ont été effectués. En généalogie, trop souvent, l’acte administratif (la source) est omis et le mariage semble commencer par un lieu et une date.
Voir aussi l’article acte.
Règle
- Noter la date et le lieu.
- Prendre en compte les données des autres personnes citées.
- Ajouter la source (ou la citation de source) à l’événement "mariage" mais aussi aux personnes citées surtout si toutes leurs données ne sont pas connues.
- Noter les références d’accès à cette source.
- Conserver une copie du document (impérativement pour les ancêtres) = enregistrer le média et l’associer à la source et à la famille.
Un mariage s’applique donc à une famille (celle des mariés) mais d’autres personnes peuvent être concernées (parents ou tuteurs de chacun des mariés, témoins, officiels...) et même quelquefois enfants car, pendant longtemps, les enfants conçus hors mariage étaient ainsi reconnus par les parents (et changeaient quelquefois de nom de famille !).
Projet 2018
- Un témoin a un mariage peut toujours être considéré comme majeur mais, attention, l’âge de la majorité a varié au cours des époques. => Un témoin est donc supposé avoir toujours au moins 15 ans au moment de l’évènement. Indiquer que l’année de naissance est antérieure à l’année du mariage moins 15 ans.
- Lors d’un mariage, les époux ont quasiment toujours au moins 15 ans. => indiquer l’année de leur naissance antérieurement à l’année du mariage moins 15 ans.
Mots clés : généalogiste , grammaire généalogique
-
villagemercredi 20 novembre 2024
- Retour à la page "sommaire" => Grammaire de l’arbre généalogique : index
- Page des règles en condensé : Grammaire généalogique : les règles (condensé)
! Article susceptible de mises à jour aléatoires.
Un village est un regroupement d’habitations comme chacun sait. Il peut y avoir quelques commerces. Ce peut-être une commune ou pas. Comme les petites communes ont tendance à se regrouper pour créer de nouvelles communes plus faciles à gérer, les villages ne seront probablement plus du tout des communes. Beaucoup de villages dépendent déjà d’une entité plus importante.
Documentation : Village sur Wikipedia
Règle
- Si le village est une commune, le traiter comme tel.
- Si le village n’est pas une commune, mettre son nom dans l’adresse.
Voir commune, hameau, ville...
Le site MaLiBeLe et le village
L’auteur du site que je suis est né dans un village qui n’a jamais été une commune même si des tentatives ont eu lieu. Il s’appelle Magnagues [3] et domine la vallée de la Dordogne alors que son chef-lieu de commune est au bord de la Dordogne, quelques cent mètres plus bas (dénivelé).
webtrees et le village
Selon que c’est une commune ou non, le traiter comme tel ou comme un hameau.
Questions
...
Mots clés : généalogiste , grammaire généalogique
-
testamentmercredi 20 novembre 2024
- Retour à la page "sommaire" => Grammaire de l’arbre généalogique : index
- Page des règles en condensé : Grammaire généalogique : les règles (condensé)
! Article susceptible de mises à jour aléatoires.
Un testament est un document écrit par lequel une personne précise ses volontés pour le cas où elle mourrait. Un testament peut être un acte notarié et c’est alors un testament authentique. C’est celui qui intéresse le généalogiste parce que les actes notariés sont archivés (les minutes des notaires).
Documentation : le testament : définition, régime juridique
Règle
- C’est un acte donc c’est une source et il une copie peut être associée sous forme de fichier numérique pour un web-arbre.
Voir aussi acte...
Le site MaLiBeLe et le testament
C’est une source peu utilisé parce que l’auteur du site MaLiBeLe que je suis n’habite dans aucune des régions des ancêtres des de cujus [4]
webtrees et le testament
Comme c’est une source, le logiciel n’a rien de spécifique.
Questions
...
Mots clés : généalogiste , grammaire généalogique
-
témoinmercredi 20 novembre 2024
- Retour à la page "sommaire" => Grammaire de l’arbre généalogique : index
- Page des règles en condensé : Grammaire généalogique : les règles (condensé)
! Article susceptible de mises à jour aléatoires.
Le site fr.wiktionnary.org donne 18 définitions différentes du mot "témoin" ! Les canadiens le considèrent comme épicène [5]. En généalogie un témoin est celui qui assiste à la rédaction des actes de l’état civil. Les BMS BMS Baptême, Mariages, Sépultures. BMS est un acronyme pour représenter les registres répertoriant ces événements avant la Révolution Française. C’était alors des religieux qui les tenaient à jour. utilisent plutôt le mot "présents" pour indiquer ces témoins.
Les témoins servent de preuves de l’événement au rédacteur de l’acte.
Règle
- Indiquer les témoins (et les présents) cités dans les actes en les associant s’ils ont une fiche individulle dans l’arbre généalogique ou, à défaut, en les enregistrant dans une note simple commençant par le mot "Témoin(s)".
Le site MaLiBeLe et les témoins
Même la vérification en cours "oublie" trop souvent de citer les témoins sauf pour les sources ajoutées (nouvelles sources).
webtrees et les témoins
En application de la balise gedcom "ASSO", le logiciel peut associer les témoins à un événement aussi bien dans les fiches individuelles que dans les fiches familiales.
Questions
...
Mots clés : généalogiste , grammaire généalogique
-
sœurmardi 19 novembre 2024
- Retour à la page "sommaire" => Grammaire de l’arbre généalogique : index
- Page des règles en condensé : Grammaire généalogique : les règles (condensé)
! Article susceptible de mises à jour aléatoires.
Ajouter une fiche individuelle pour ajouter un frère (ou une sœur) exige la présence d’une fiche familiale parentale.
Règle
- Ajouter une fiche individuelle enfant à la famille des parents.
Voir aussi frère, famille, enfant...
Mots clés : généalogiste , grammaire généalogique
-
sourcemardi 19 novembre 2024
- Retour à la page "sommaire" => Grammaire de l’arbre généalogique : index
- Page des règles en condensé : Grammaire généalogique : les règles (condensé)
! Article susceptible de mises à jour aléatoires.
MAJ MAJ abréviation de l’expression "Mise à jour" : 21/11/2024 - 25/11/2024 - 12/12/2024 - 15/12/2024
Quand on parle de sources en généalogie, on ne parle pas des sources qui parsèment les montagnes et alimentent les cours d’eau et pas davantage d’un retour aux sources (quoiqu’on s’en rapproche un peu). Une source est le document (sens large) qui permet de prouver une affirmation. La preuve est toujours la base de toute recherche tout comme la reproductibilité.
Pour toute recherche scientifique, il est demandé de citer les sources ou le cheminement qui a permis d’arriver à une conclusion. Pour les recherches historiques, il en est de même mais citer une source ne suffit pas : il faut aussi donner les explications permettant d’accéder rapidement à la citation de la source. Toutes les recherches en généalogie devraient citer leur(s) source(s) comme le ferait tout chercheur digne de ce nom.
Les sources des informations recueillies ne se notent pas n’importe comment en généalogie. Un registre est une source et un acte est défini par sa cote mais beaucoup, de généalogistes considèrent qu’un acte est une source (il vaudrait alors mieux parler d’une "citation de source" semble-t-il).
Règle
- La première des règles, à rédiger en lettres d’or pour en souligner l’importance : inscrire les sources d’où sont tirées les informations pour toutes les personnes de l’arbre généalogique.
- Associer les sources à la fiche et non aux événements dans la fiche individuelle (sauf pour le mariage qui voit ses sources affectées à la fiche famille).
- Grosso modo, les sources peuvent être rangées dans 3 catégories : les sources primaires (sources de confiance), les sources secondaires (informations à vérifier) et les autres sources (indications peu fiables ou approximatives). Mais toutes doivent être notées.
- Ne pas faire confiance aux déductions ou aux calculs : les confusions arrivent très vite et les données sur laquelle se basent les calculs ne sont peut-être pas si fiables que ça (en particulier les âges dans les actes des BMS BMS Baptême, Mariages, Sépultures. BMS est un acronyme pour représenter les registres répertoriant ces événements avant la Révolution Française. C’était alors des religieux qui les tenaient à jour. ).
- Cas particulier des web-arbres : la source n’est indiquée que sur la fiche de même type. Donc une fiche individuelle ne peut être la source que d’une fiche individuelle [6].
Quels éléments constituent une source ?
- l’intitulé ou le titre : "état civil", "BMS BMS Baptême, Mariages, Sépultures. BMS est un acronyme pour représenter les registres répertoriant ces événements avant la Révolution Française. C’était alors des religieux qui les tenaient à jour. ", "Relevé systématique", "site web", "arbre en ligne"...
- la cote : référence et n° de page. Pour le même type de document, procéder toujours de la même manière. Pour les arbres en ligne, la cote contiendra la date de la prise d’information (dans un arbre en ligne, cette information est susceptible d’évoluer au fur et à mesure des découvertes du généalogiste).
- Ajouter le lien vers la source en ligne : la seule indication de la source ne suffit pas à établir la preuve de l’information, il est absolument indispensable de pouvoir vérifier (en facilitant le travail d’un éventuel vérificateur, les données deviennent plus fiables et inspirent davantage confiance). On peut utiliser la balise gedcom "publication" mais je préfère noter cette information dans un champ de type "note".
- La validité des sources : pas facile d’estimer la validité d’une source.
- sources primaires : essentiellement les actes issus des BMS BMS Baptême, Mariages, Sépultures. BMS est un acronyme pour représenter les registres répertoriant ces événements avant la Révolution Française. C’était alors des religieux qui les tenaient à jour. , de l’état civil et de études notariales. Mais des erreurs peuvent exister, prudence. Noter le type d’acte "BMS BMS Baptême, Mariages, Sépultures. BMS est un acronyme pour représenter les registres répertoriant ces événements avant la Révolution Française. C’était alors des religieux qui les tenaient à jour. ", "état civil", "acte notarié" suivi de la commune et du département, puis de la référence administrative (cote), de la page. Si l’acte est consultable en ligne, ajouter le lien, le plus précis possible [7] vers la page web qui l’affichera.
- sources secondaires : essentiellement, les informations découvertes sur les sites Internet dédiés à la généalogie (relevés systématiques, arbres en ligne...) mais aussi dans les livres ou études diverses publiées dans les revues spécialisées ainsi que les faire-part par exemple. A priori, les sites grands publics publiant des relevés sont peut-être plus fiables que les arbres en ligne des particuliers (mais rien n’est moins sûr). Noter, le nom du site, la référence de la page, la date de la découverte et le lien vers la page. Pour les arbres en ligne [8], ajouter les informations sur le "propriétaire" de l’arbre généalogique (ses nom et prénom.s, sa commune de domicile si connue, son nombre de personnes répertoriées [9] et la date de la dernière mise à jour de son site si cette date est connue). Pour la personne dont les informations sont probablement utiles, noter la référence de la fiche consultée en indiquant les nom et prénom.s de la personne, année de naissance, année de décès et le lien vers la page affichée ; dans la cote indiquer la date de la dernière consultation des informations (ou toutes, au choix). Il serait aussi judicieux d’indiquer les sources que citent le généalogiste à qui les données sont empruntées.
- sources contestables : presque toutes les autres sources dont les récits oraux récoltés (à considérer avec bienveillance mais toujours les prendre avec circonspection). Noter l’origine la plus précise possible et la date. Exemple : "Mme Unetelle raconte le 01/05/2020". Le site MaLiBeLe range aussi dans cette catégorie, les web-arbres qui ne donnent aucune information sur leur(s) source(s).
- sources non fiables : si la source n’est pas fiable, elle ne devrait pas être utilisée ni même référencée (CQFD). Ceci dit il est possible d’avoir besoin de noter un tel type de source. A éviter le plus possible donc.
- Une note ou plusieurs notes à joindre aux indications sur la source pour indiquer soit un niveau de confiance, soit une vérification à apporter.
webtrees et les sources
Le logiciel utilise maintenant (depuis la version 2) l’expression "citation de source".
Il est possible d’utiliser les aides à la saisie dans le logiciel : aide intuitive et/ou aide à la saisie.
Utiliser le dictionnaire des sources des informations généalogiques recueillies pour connaître toutes les sources ou citations de sources déjà répertoriées.
Projet 2018
- Toute personne présente dans l’arbre généalogique est toujours définie par au moins une information la concernant (ne serait-ce que son nom). => Toujours indiquer la source des informations
- Pour tout information consultée en ligne, toujours mettre en note l’URL de la source d’information (à minima en utilisant les balises markdown
[titre](URL)).
Projet 2016
Documents et publications d’où proviennent les informations collectées.
- Définition
- Origine de la Source
- Contenu
- Cote
- Mise à jour
Mots clés : généalogiste , grammaire généalogique
-
signaturemardi 19 novembre 2024
- Retour à la page "sommaire" => Grammaire de l’arbre généalogique : index
- Page des règles en condensé : Grammaire généalogique : les règles (condensé)
! Article susceptible de mises à jour aléatoires.
Les actes sont signés au moins par son rédacteur. Très souvent, il est noté que les parents, témoins... ne savent pas signer. Mais lorsque c’est le cas, les signatures parlent un peu de leur auteur. De maladroites pour celui qui doit peiner à écrire à celles très enjolivées, elles permettent quelquefois de s’assurer qu’il s’agit bien de la même personne.
Règle
- Les signatures peuvent être transformées en fichier numérique pour être jointe comme un média pouvant remplacer le portrait à une époque où la photo n’existait pas ou n’était pas encore arrivée.
Voir aussi média, portrait (pour l’image principale)...
Le site MaLiBeLe et la signature
Le chantier de récupération des signatures a été entamé mais est reporté pendant la vérification de toutes les fiches.
Peut-être serait-il utile d’ajouter au moins l’année de la signature... ?
webtrees et la signature
Rien de particulier.
Questions
...
Mots clés : généalogiste , grammaire généalogique
-
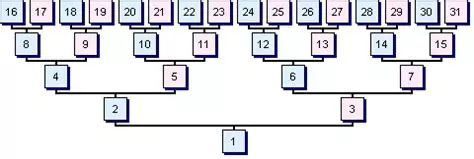
sosamardi 19 novembre 2024
- Retour à la page "sommaire" => Grammaire de l’arbre généalogique : index
- Page des règles en condensé : Grammaire généalogique : les règles (condensé)
! Article susceptible de mises à jour aléatoires.
Si je vous dis "Je suis généalogiste et je n’utilise pas la numérotation sosa.", vous me croiriez ? Et pourtant... Ce n’est ni tout à fait faux ni tout à fait vrai.
Il y a tellement d’écrits sur la numérotation sosa qu’il faudra, ici, se contenter de la définition donnée par Wikipedia : "La numérotation de Sosa-Stradonitz, est une méthode de numérotation des individus utilisée en généalogie permettant d’identifier par un numéro unique chaque ancêtre dans une généalogie ascendante." dans la page Numérotation de Sosa-Stradonitz.
Règle
- Indiquer le numéro sosa dans une note associée au nom à la naissance commençant par "**_MLBL n°s." suivi du numéro.
Voir aussi MaLiBeLe (autre présentation), ...
Le site MaLiBeLe et la numérotation sosa
Le site utilise la numérotation sosa mais, afin de pouvoir l’étendre à tous les cousins généalogiques, elle est intégrée dans la numérotation "malibele MaLiBeLe La généalogie telle que je la vois à travers l’arbre généalogique de mes petits enfants. " (création personnelle utilisée uniquement sur le site MaLiBeLe ).
- Tous les numéros sont indiqués dans une note simple associée au nom à la naissance.
- Tous les numéros commencent par "_MLBL n°s
- Pour les ancêtres des MaLiBeLe (le "sosa" donc), le numéro complet est affiché en gras.
- Tous les numéros des ancêtres sont du type "**_MLBL n°s.X**" dans lequel X est le numéro sosa.
- Tous les numéros des cousin·e·s généalogiques sont du type "_MLBL n°sY" dans lequel Y est le nombre de générations séparant ce·tte cousin·e des ancêtres communs (ou, quelquefois, de l’ancêtre commun) sauf si c’est déjà un ancêtre.
- Dans le cas d’un implexe, tous les numéros de l’ancêtre concerné·e sont indiqués.
- Un·e conjoint·e de cousin·e généalogique a le numéro "malibele MaLiBeLe La généalogie telle que je la vois à travers l’arbre généalogique de mes petits enfants. " suivi de la minuscule e (pour époux·se) sauf si c’est déjà un ancêtre ou un cousin·e généalogique.
- Dans le cas d’un cousinage multiple, seule la mention comportant le nombre de générations le plus petit est retenu.
- Un·e conjoint·e d’ancêtre mais non cousin·e généalogique est repéré par "_MLBL n°se" sauf si c’est déjà un ancêtre ou un cousin·e généalogique.
webtrees et la numérotation sosa
Le logiciel peut afficher les numéros sosa mais ne les affiche pas basiquement. Pour se faire, il faudrait installer un plugin qui assure cette tache.
Questions
...
Mots clés : généalogiste , grammaire généalogique
lorand.org


Derniers commentaires